各学生班:
为进一步加强我院学生骨干队伍建设,提升大学生骨干的信念、品格、视野和能力,增强其责任感、使命感,发挥学生骨干的桥梁和模范作用,全面推动我院学生工作的改革发展,经院学生工作领导小组研究决定,举办WilliamHILL中国2015年度“青马工程”大学生骨干培训班。现将有关事宜通知如下:
一、培训目的
提高我院学生骨干的政治理论水平、整体素质及工作能力,增强服务意识、完善工作方法、拓宽工作层面、加大工作力度,熟练掌握学生干部基本工作方法。培养一批具有先锋模范作用、思想政治素质过硬、组织管理能力较强、工作作风优良的学生干部。
二、培训内容
围绕新时期社会对人才的基本要求和大学生骨干应具备的综合素质与业务能力,邀请党政领导、专家老师,采取课堂讲授、学员自学、集体研讨相结合的方式,开展思想政治教育、业务知识培训。
三、培训对象
政治思想坚定,积极拥护党的路线、方针、政策,积极组织和参加政治理论学习,在工作中勇于开拓、无私奉献,有较强的组织能力与协作精神,工作成绩突出的校、院学生会,团总支主要学生干部,社团负责人及一年级入选院学生会、班委会团支部的新生干部。
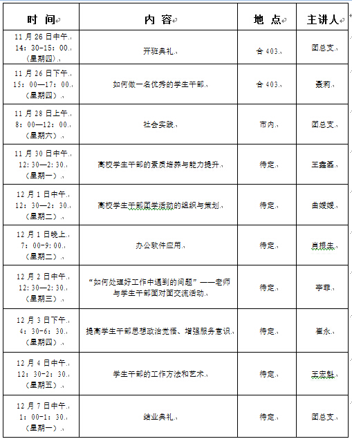
四、培训时间和内容(见附件1)。
五、培训形式
培训班以课堂教学为主,采取专题讲座与讨论交流相结合、业务知识培训与互动联谊相结合、多媒体自学教育等形式。
六、培训纪律及要求
1、培训班指定班长、副班长,全面负责培训班有关事务工作。按干部工作职责划分小组,指定组长负责学习期间的各项工作(见附件2)。
2、所有学员须提前10分钟到达培训地点,要认真学习、严格遵守纪律,不得讲话、走动,关闭所有通讯工具。
3、任何学员不得无故迟到、早退或缺席。特殊情况请假需经班长同意后报团总支批准,凡无故旷课1次或缺课2课时和请假2次及迟到3次以上者,一律取消学员培训资格,解聘本学年学生干部,取消年度评优评先资格。
4、学员须认真记录学习内容,培训结束后上交笔记本和不少于2000字的总结或体会。
5、培训结束后,学员填写《学生干部培训结业鉴定表》留存档案,并评选 “优秀学员”若干名。
WilliamHILL中国
2015年11月10日
附件1:
“青马工程”大学生骨干培训班授课时间及内容安排

附件2:
“青马工程”大学生骨干培训班学员名单
班长:单鹏 副班长:刘璐 (共120人)
第一组: 组长:乔传超(共30人)
高鑫 王以贺 李松君 刘明月 齐悦悦 张铭 刘银行 刘莉洁 秦安琪 王玉燕 朱怡晨 吴雅博 张曼莉 宁莎莎 张亚西 薛茹歌 任亚茹 毕庆鹏 辛欣 豆艳慧 王坤峰 王晨卉 王阳 徐晓 陈雨昂 刘胜杰 郭丽娜 顾秋艳 刘畅 潘美辰
第二组 组长:张续(共30人)
王晓飞 刘熠阳 万清华 张新川 李亚珍 李波 王洋飞 崔晓静 杜占鲁 贾登科 王心心 翟晓芳 徐梦 杨广阔 申兆粱 朱文煜 苗金清 杨梦露 刘平鸽 庞统 高会芳 杨其东 冯世会 张明洁 员萍萍 高辉 王紫贤 李德水 杨亚琳 谢钰
第三组 组长:王欢(共30人)
乔娅 陈宏宇 李潇潇 朱汉迎 关鹏飞 李琪 李文光 陈美菊 孙子涵 王文豪 张孟孟 李颖柯 卢梦诗 马秀秀 郭彦腾 刘小风 龚玥 李萌 李艺葳 姜媛媛 牛泽文 曾勇 李阳 卢狄 韩长春 袁莉娟 贺鹏 孙理 张伟丽 马振凯
第四组:组长:赵路明(共30人)
凌天光 魏俊华 王杰 张英龙 陈凯鹏 崔颖波 聂文杰 赵丽明 孙世雷 张奇浩 王艳 肖港斌 张晨光 孔炜炜 王骏嘉 王思法 王若凡 李艺葳 陈芳芳 韩姗 吉玥 刘显萌 李沛蕾 张亚伟 卞建华 纪梦鑫 刘蕊 王月 高士强